2019年凯里市黔都劳务派遣有限责任公司招聘4名工作人员派遣至麻江县人民检察院启事(12月5-10日报名)
根据工作需要,我公司面向社会招聘4名工作人员到麻江县人民检察院工作,现将招聘启示公布如下:
一、招聘原则
坚持“面向社会、公平竞争、择优聘用”的原则,按照德才兼备的用人标准,采取公开考试方式,择优聘用。
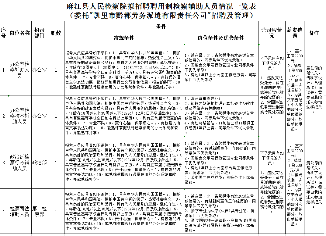
二、招聘人数
办公室检察辅助人员:1名
办公室检察技术辅助人员:1名
政治部检察行政辅助人员:1名
检察司法辅助人员:1名
三、报名条件
1. 具有中华人民共和国国籍。2. 拥护中华人民共和国宪法,拥护中国共产党的领导,热爱社会主义。3、具有良好的政治素质和品行,具有为人民服务的思想,遵纪守法。4、年龄在18周岁以上 35周岁以下(1984年12月1日及以后出生) 5、具有普通高等公司全日制专科以上学历;6、具有正常履行职责的身体条件。 7、专业要求见附表1。8、责任心强,做事细心。9、有较强的语言文字表达功底,能较好地进行进行公文写作以及信息等新闻宣传稿件的撰写。10、能熟练掌握现行通常使用的办公系统和软件,并能熟练打字。(岗位招聘要求见附表1)
不予录用有如下情况的人员:
1. 违反党纪受处分,尚在影响期内的;或违反党纪被开除党籍的。
2. 曾因违法犯罪受过刑事或行政处罚的。
薪资待遇:
1、 基本工资2200元;
2、绩效工资500元/月(年底考核后一次性发放)
3、为其交纳五险。个人缴纳部分和单位缴纳部分,均由单位承担。
四、招聘方式及程序
1.发布公告
在http://www.kaili.gov.cn/(凯里人民政府网)网上发布公开招聘公告。
2.报名及资格审查
(1)报名时间:2019年12月 05 日至2019年12月10日(9:00—17:00)。
(2)报名方式:现场报名。委托其他人报名的,须出具本人亲笔签名和加盖手印的委托书,并对所委托人填报的报名信息负责。
(3)报名地点:凯里市黔都劳务派遣有限责任公司(凯里国际商贸城10区10220)。
(4)报名所需材料:毕业证、学位证、资格证等有关材料原件及其复印件一式三份;身份证原件及其正反面复印件三份;
近期免冠白底一寸彩色相片三张;
(5)报名要求:报名信息填写要真实、准确、字迹清楚,提供的材料要真实。对报名信息填写不真实、不完整、错误的或提供虚假材料的,责任自负。
(6)报名时接受资格初审,资格初审通过后,接收报名材料并给予报名登记,登记确认后,收缴100元考务费。
(7)所招岗位报名人数不足1:3比例的,减少该岗位招聘名额。
3.笔试
(1)笔试时间:暂定于2019年12月12日(星期四)上午09:00,若有调整,在http://www.kaili.gov.cn/及时发布通知。笔试地点见笔试准考证。
笔试考生须持《笔试准考证》和本人有效《居民身份证》(第二代)(或本人有效《临时居民身份证》)方能进入考场参加笔试。
(2)笔试满分为100分,测试内容主要包括:公共基础知识、行政职业能力测试、公文写作等综合知识。
4.面试
(1)根据招聘计划,在笔试成绩中从高分到低分,按招考条件1:5的比例确定面试对象(如有成绩并列的,同时进入面试)。若有放弃面试资格的,按笔试成绩排名依次递补。
(2)面试采取结构化面试的方式进行,满分为100分。主要测评内容包括:综合分析能力、计划组织能力、言语表达能力及举止仪表等。具体时间和地点另行通知。
5.总成绩计算
考生总成绩=笔试成绩×40% + 面试成绩×60%,按“四舍五入法”保留小数点后两位数字。
6.体检
考试结束后,根据各招聘岗位计划招聘人数1:1的比例从考生考试总成绩高分到低分确定进入体检对象(同一岗位进入体检考生总成绩出现并列的,以笔试成绩高的考生列为体检对象,如出现笔试成绩也相同的,则对其重新进行面试,以再次面试成绩高的列入体检对象)。因面试缺考、违纪、弃权等原因致使面试考生达不到1:3(不含1:3)的岗位,考生总成绩需达60分及以上,方可具备进入体检资格。
体检在指定医院进行。标准及项目参照《公务员录用体检通用标准(试行)》。体检费用由考生自理;不按时参加体检的考生视为自动放弃。体检时间和地点另行通知。
7.考察
体检合格的应聘人员确定为考察对象,对其进行考察。考察内容主要包括应聘人员政治思想、道德品质、能力素质、学习和工作表现、遵纪守法、廉洁自律以及是否需要回避等。
在考察中发现下列情况之一者,考察不合格,取消其进入下一环节的资格,空缺岗位由所招岗位综合排名下一名递补(考生总成绩需达60分及以上):
(1)不坚持党的基本路线,在重大政治问题上不与党中央保持一致的人员;
(2)定向到具体行业或单位的应届毕业生;
(3)现役军人;
(4)曾因犯罪受过刑事处罚;
(5)被开除公职的人员;
(6)曾因违反有关法律法规等原因受到过党纪、政纪处分或近三年在机关、事业单位年度考核中曾被确定为“不称职”、“不合格”的人员;
(7)未能提交招聘岗位所需资格条件的相关证明材料的人员;
(8)不符合招聘岗位所需资格或条件的人员;
(9)在事业单位公开招聘中被认定有舞弊等严重违反聘用纪律行为的人员;
(10)有法律、法规规定不得聘用的人员。
8.公示及聘用
(1)经考试、体检、考察合格的人员,按择优原则确定拟聘人选,并在http://www.kaili.gov.cn/网等公示七天。公示结束后办理聘用手续。
(2)在职人员与原工作单位有录(聘)用(劳动)合同关系的,在正式聘用前,须与原单位解除或终止合同关系。被聘用的人员必须在规定的时间内报到,不按时报到的,取消聘用资格。
9.其他
(1)考生应及时关注http://www.kaili.gov.cn/发布的公告,如因考生未阅公告或错填联系电话、关闭电话、更改电话号码等导致无法联系而未参加本次招聘的有关程序的,后果由考生本人承担。
(2)资格审查贯穿于招聘工作全过程,如在招聘过程中发现考生有违纪违规、材料不齐、提供虚假信息或不符合报考条件等情况的,无论在哪个环节发现,均随时取消其应聘资格。
五、工作监督
本次招聘主动接受社会各界及有关部门的监督。
监督单位:麻江县人民检察院。
监督电话:。
六、联系方式
联系人:潘芸
联系电话:0855——8232938
七、未尽事宜由凯里市黔都劳务派遣有限责任公司负责解释。
附表:1.麻江县人民检察院拟招聘聘用制检察辅助人员岗位及要求表
2.凯里市黔都劳务派遣有限责任公司报名表(点击进入公告原文查看)
凯里市黔都劳务派遣有限责任公司
2019年12月05日

来源链接:http://www.gzdysx.com/share/qiandongnan/20191205/89478.html
